Nephio Architecture
Some experiments on working with C4 model to document Nephio.
Prerequisites
- Graphviz is required to render some of the diagrams in this document.
System Context View

The system context view gives a high level perspective of the Nephio software system and the external entities that it interacts with. There are no deployment considerations in this view - the main purpose of the picture is to depict what is the responsibility and scope of Nephio, and the key interfaces and capabilities it exposes to deliver on that responsibility.
System Landscape View

Nephio is an amalgamation of software systems, so a system landscape provides a high-level view of how those software systems operate together.
Component Views
Nephio Core

Nephio core is a collection of operators and functions that perform the fundamental aspects of Nephio use cases, independent of the specifics of vendor implementations.
The controllers for OAI and Free5GC are represented here. Although they are vendor extensions to Nephio, they are for now part of the Nephio system.
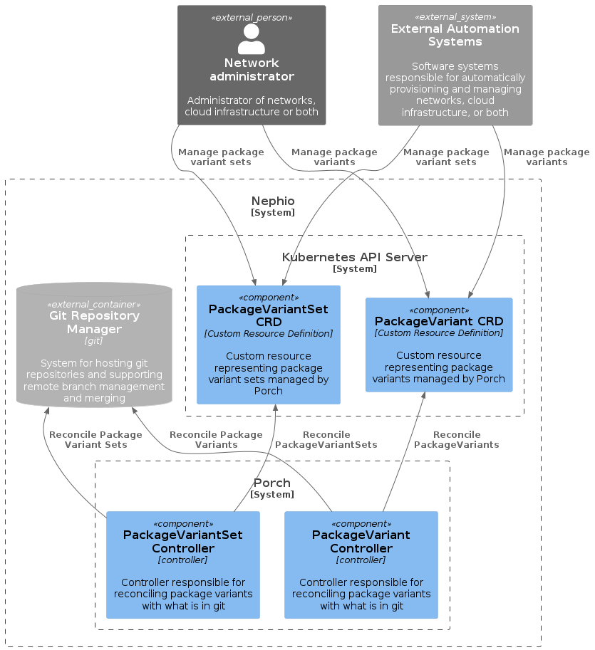
Porch
